登录
|
注册
|
无障碍浏览
|
手机版
|
繁體版
政务公开搜索
政务动态搜索
网站首页
网站首页
科技动态
信息公开
政务服务
互动交流
您的位置:
首页
>
信息公开
>
履职依据
>
部门文件
索
引
号:
037-20191213-00621475
成文日期:
发文机关:
市科技局
发文日期:
2019-02-25
发文字号:
信息时效期:
2024-02-25
索
引
号:
037-20191213-00621475
成文日期:
发文机关:
市科技局
发文日期:
2019-02-25
发文字号:
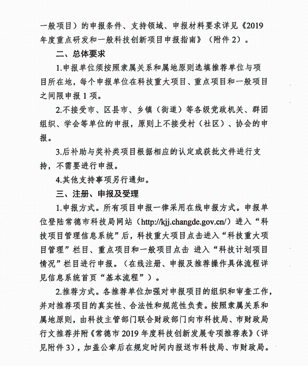
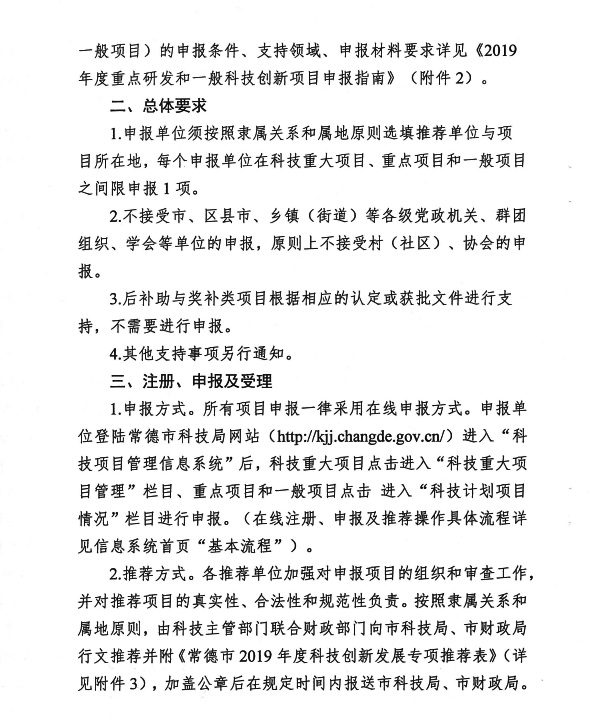
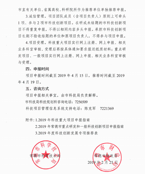
关于开展2019年度常德市科技创新发展专项申报工作的通知
阅读次数:
次
字号:【
大
中
小
】
打印
附件1-2019年常德市科技重大项目申报指南.docx
附件2-2019年常德市重点和一般科技创新发展专项申报指南.docx
附件3-常德市2019年度科技创新发展专项推荐表.xlsx
扫一扫在手机打开当前页
归档时间:
已归档